35: W.A.P. to decide whether number is Armstrong or not .
Please follow me for more practicals....
Program:
#include <stdio.h>
#include <conio.h>
void main()
{
clrscr();
int num, r, temp, sum = 0;
printf("Enter the num = ");
scanf("%d", &num);
temp = num;
while (num > 0)
{
r = num % 10;
sum = sum + r * r * r;
num = num / 10;
}
if (temp == sum)
printf("\n%d is
armstrong.", temp);
else
printf("\n%d is not
armstrong.", temp);
getch();
}
Please follow me for more practicals....
Output:
Enter the num = 153
153 is armstrong.
Please follow me for more practicals....
Algorithm:
1.
START
2.
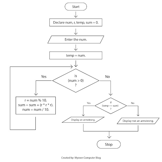
Declare num, r, temp, sum = 0.
3.
Enter the value of num.
4.
temp = num.
5.
Repeat upto step-8 until (num > 0).
6.
r = num % 10.
7.
sum = sum + (r * r * r).
8.
num = num / 10.
9.
If (temp == sum) then goto step-10 else goto
step-11.
10.
Display an armstrong, goto step-12.
11.
Display not an armstrong.
12.
STOP.
Please follow me for more practicals....
Flowchart:




